Site Logo
  • 首页
  • 志愿填报
  • 新高考
    • 文化生志愿填报
    • 艺术生志愿填报
    • 强基计划
    • 综合评价
    • 升学路径
  • 生涯规划
    • 生涯在线测评
    • 启航计划
    • 新高考选科测评
    • 生涯测评和解读
    • 高大衔接营
  • 名校保证
    • 国际本科
    • 马来西亚留学
    • 港澳升学
    • 新西兰留学
    • 英国留学
    • 美国留学
    • 澳大利亚留学
    • 加拿大留学
    • 欧洲留学
  • 资讯讲堂
    • 高考动态
    • 院校资讯
    • 专业资讯
    • 高考讲堂
    • 升学课堂
    • 高中试题
  • 启善专家
  • 合作共赢
    • 关于我们
    • 志愿规划师培训
    • 合作加盟
Site Logo
  • Home
    • Home 1
    • Home 2
    • Home 3
  • About
    • About Us 1
    • About Us 2
    • About Us 3
  • Courses
    • Course Style 1
    • Course Style 2
    • Course Style 3
    • Course Style 4
    • Course Style 5
    • Course Filter
    • Course Carousel
    • Course With Sidebar
    • Course Details 1
    • Course Details 2
  • Pages
    • Event
      • Event Grid
      • Event List
      • Event Carousel
      • Event Details
    • Gallery
      • Gallery Grid
      • Gallery Masonry
    • Instructor
      • Instructor 1
      • Instructor 2
      • Instructor 3
      • Instructor Profile
    • Contact
      • Contact Us
      • Contact Me
    • FAQ Page
    • Pricing
    • Privacy Policy
    • Purchase Guide
    • Testimonial
    • Comming Soon
    • Login/Register
    • 404 Error
  • Blog
    • Blog
      • Blog Grid 1
      • Blog Grid 2
      • Blog Grid 3
      • Blog Grid Sidebar
      • Blog Standard
      • Blog Carousel
    • Blog Details
      • Blog Details 1
      • Blog Details 2
      • Blog Details 3
  • Shop
    • Shop Page
    • Product Details
    • Cart Page
    • Checkout

院校资讯

    首页 > 资讯讲堂 > 院校资讯
院校资讯
  • 2026-03-03

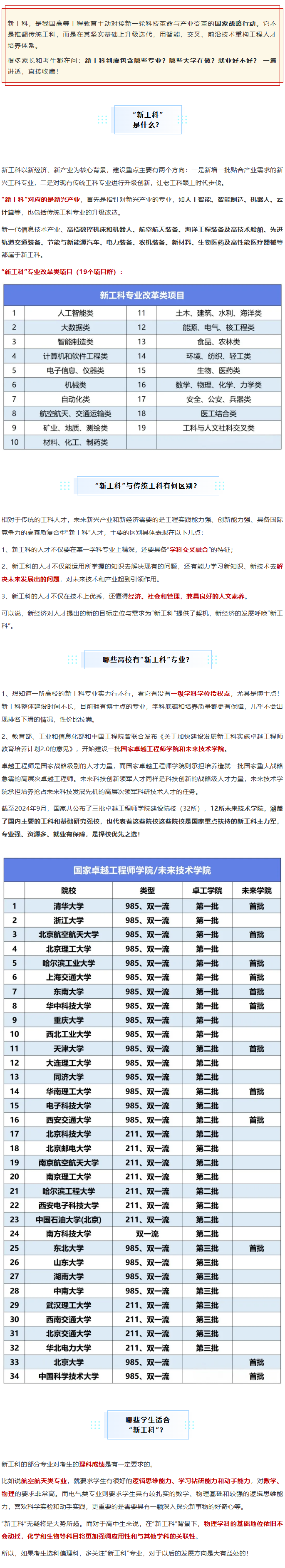
新工科:从专业选择到就业前景全解析|择校、报考、就业一文读懂

长截图_20260303_174427.png


长截图_20260303_174446.png


上一篇 :强基计划关键:综合素质评价到底有啥用?怎么填才加分?
下一篇:万亿赛道,人才紧缺!一文读懂新能源专业:选科、岗位、报考全攻略
湖北启善

湖北启善生涯教育科技有限公司致力于为青少年提供科学专业的生涯规划服务,囊括生涯规划全流程产品:高考志愿填报一对一咨询、武汉志愿填报、升学规划、启航计划、生涯规划测评、新高考选科、文化生志愿填报、艺术生志愿填报、雅思培训等生涯规划服务。同时提供高考志愿规划师培训和高考志愿填报机构加盟。

导航
  • 志愿填报
  • 新高考
  • 生涯规划
  • 名校保证
  • 资讯讲堂
  • 启善专家
  • 合作共赢
其他链接
  • 全国学科评估
  • 中国校友会大学排行
  • 软科大学排行
  • 网大排行
  • 武书连排行
  • 中外合作办学监管工作信息平台
  • 研究生推免资格高校名单
联系我们
  • 武汉市江岸区中山大道1505号企业天地1号18楼1801单元(总部)
  • 18672965723
  • shiliangbin@qishancareer.com

Copyright © 2024-2026 湖北启善生涯 版权所有

鄂ICP备2022012624号