• 2024-09-06

2025 届武汉高三九调:数学风云起,真题抢先看与深度难度剖析

高三,是一段充满挑战与机遇的旅程。每一次考试都是对同学们知识掌握程度和应试能力的检验。九调考试作为高三阶段的重要节点,其试卷难度备受关注。那么,这份试卷到底难在哪里?又有哪些亮点和启示呢?让我们一起走进今天的难度分析。



2025届武汉高三九调安排


图片


语文试卷


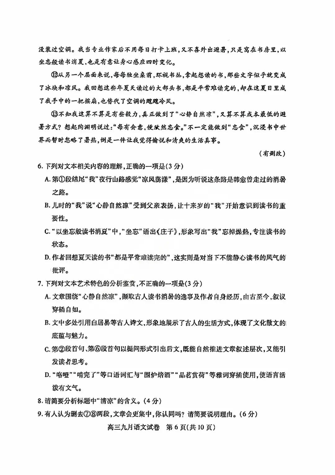
图片
图片
图片
图片
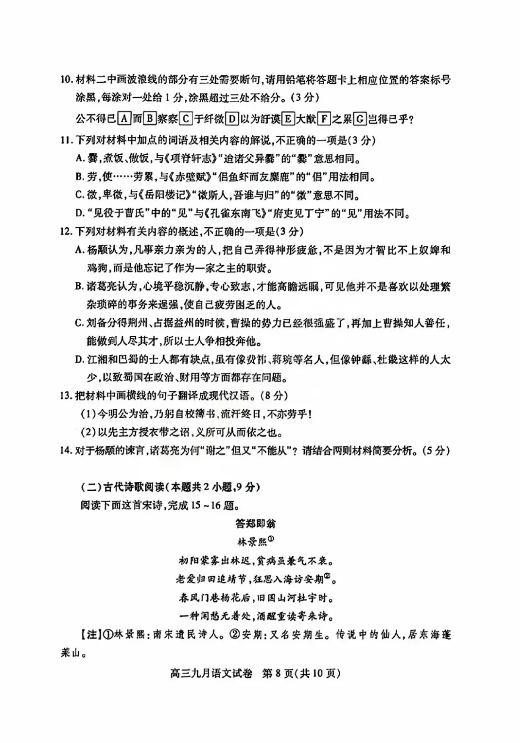
图片
图片
图片
图片

图片



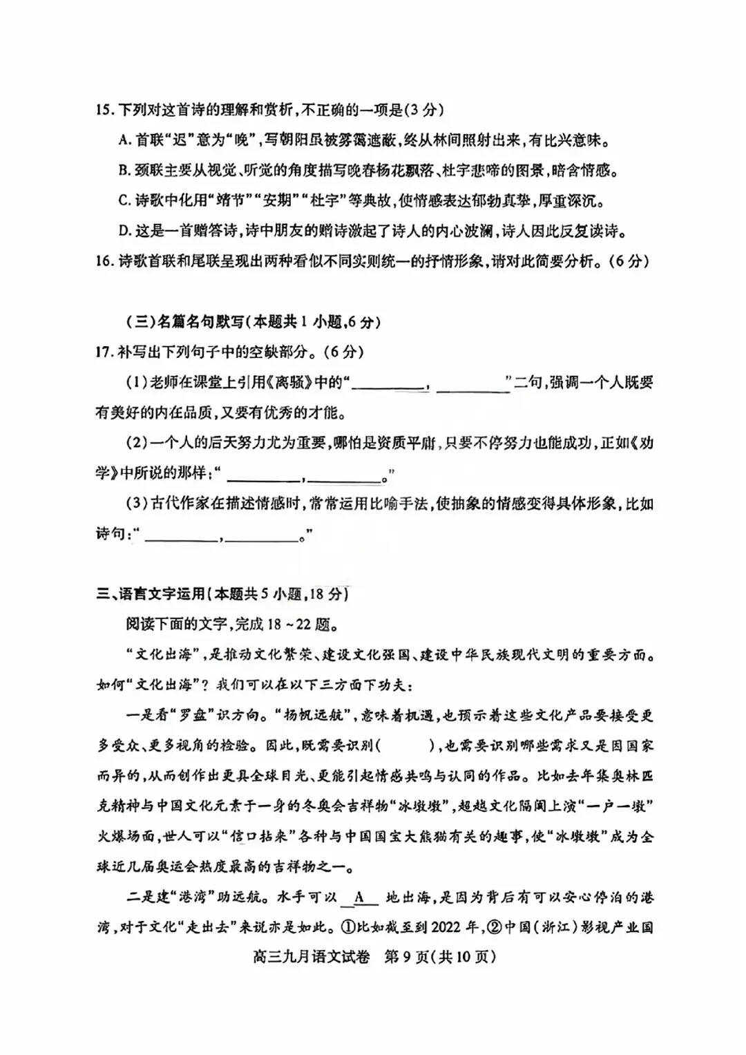
数学试卷


图片

图片

图片

图片

九调数学试卷难度解析



01
试卷总体分析

本次高三武汉九调数学试卷延续了2024年高考试卷的分值结构,采用新高考19题出题模式,整体难度不大,大题考察内容与今年高考保持一致;

试卷整体难度两极分化较大,基础题和中档题的难度不大,易得分;选填压轴难度一般,解答题压轴题难度较大,试题保持武汉调考以及新高考的风格,以圆锥曲线以及新定义题型作为压轴板块,对学生的综合能力要求较高。

02
试卷难度及作文具体分析

(1)基础板块——集合、复数、向量、二项式定理

基础题型难度较低,学生易上手易得分,考察最原始的公式的直接运用。

(2)三角函数

三角函数共考察两道小题,难度一般。第7题以三角函数为背景考察函数性质综合,第10题对三角函数图像的考察题型较为常规,难度不大,比较注重学生基础知识的掌握

(3)数列

相较于去年九调,数列考察的分值降低,考察的难度较小,作为第4题考察简单的等差数列的性质以及基本量求解,主要要求考生对于基本概念以及原始公式的使用。

(4)立体几何

立体几何作为解答题第15题,整体难度不大,主要考察考生对于空间中平行和垂直关系的处理,以及线面角的常规计算,不论是几何方法还是通过代数求解都比较容易求解,在后期复习过程中依然要加强常规题型的训练;第14题主要考察立体几何中球与二面角的结合,难度适中,主要考察考生对于图形的分析能力。

(5)函数与导数

函数与导数整体难度下降,第6题的考察较为基础函数值域讨论;导数作为解答第16题,整体难度偏低,是考生必拿分板块;但是第11题对于函数的性质的考察相对比较综合,难度较大,更考察考生的综合能力,在后期的复习过程中需要更加注重函数性质以及导数常规题型的训练

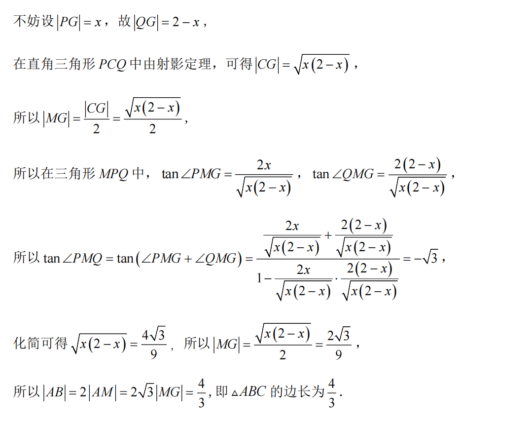
(6)解析几何

对于椭圆与抛物线均有考察,第8题难度较大,更加考察学生的综合能力,主要考察考生对于椭圆几何性质以及二级结论的掌握,主要考察考试的运算以及综合知识的处理能力;第18题难度较大,运算量较大,体现基础性和综合性,主要关注考试的数学运算能力,需要考生对于抛物线中的几何性质以及平面几何性质的运用。

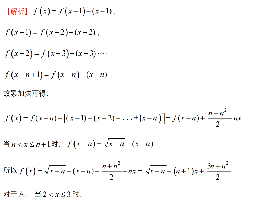
(7)解答压轴题

第19题采用新高考新定义题型,前两小问难度较小,简单分析就可以求解,但是最后一题难度较大,更加要求学生的综合素质能力,体现综合性、应用性与创新性,彰显高考的选拔特点。


03
选填压轴题解析


图片

图片

图片

图片

图片

图片

图片


通过对 2025 届武汉高三九调数学试卷的难度分析,希望能为大家的备考之路提供一些有益的参考。高考的征程还在继续,每一次挑战都是成长的机遇。让我们携手共进,以更加坚定的信念和更加饱满的热情,迎接未来的每一场考试。期待同学们在高考中绽放属于自己的光彩!

最后,感谢大家的关注与支持,我们下期再见!